Instance Verification Kit (IVK)
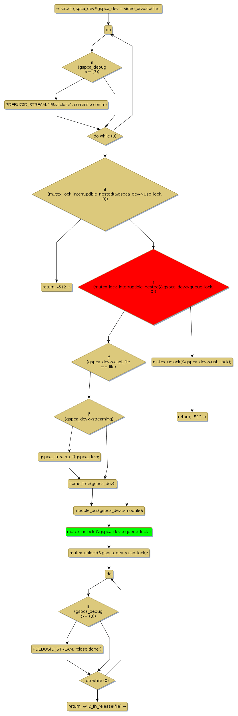
mutex lock @ [32244+48+/linux-3.19-rc1/drivers/media/usb/gspca/gspca.c]
Instance Signature: queue_lock
|
The Matching Pair Graph:
|
|
Function Name
|
Control Flow Graph (CFG)
|
Events Flow Graph (EFG)
|
Source Correspondence
|
|
dev_close
|
|
|
[31962+9+/linux-3.19-rc1/drivers/media/usb/gspca/gspca.c]
|